資格の取得を応援!資格取得報奨金制度
全建総連は、組合員の資格取得による技術・技能の向上、技能者育成を支援することを目的に技能者育成基金制度を創設したことに伴い、平成30年4月から資格取得報奨金制度を実施します。
平成30年4月以降に、建設業に関連する取得した資格に応じて報奨金を支給します。
※対象資格の区分に応じて①10,000円、②5,000円を支給。
(対象資格及び、区分は下表を参照。)
申請は、①資格取得報奨金制度申請書、②資格取得を証明する書類の写し(合格証書、合格通知書、修了証等)を所属されている支部へ提出してください。
支給要件は、受検(験)及び受講時、報奨金の支給時に組合員であること。
また、平成30年4月以降に新たに合格した資格であること、資格取得から3年以内の申請であること等になります。
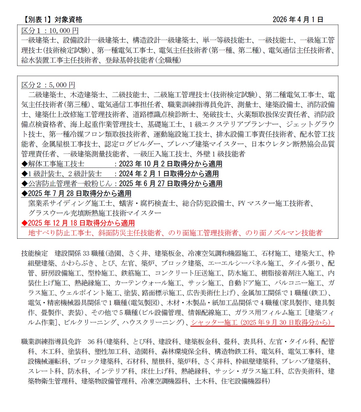
資格取得報奨金制度の対象資格及び支給区分
区分1:10,000円
一級建築士、設備設計一級建築士、構造設計一級建築士、単一等級技能士、一級技能士、一級施工管理技士(技術検定試験)、第一種電気工事士、電気主任技術者(第一種、第二種)、電気通信主任技術者、給水装置工事主任技術者、登録基幹技能者(全職種)
区分2:5,000円
二級建築士、木造建築士、二級技能士、二級施工管理技士(技術検定試験)、第二種電気工事士、電気主任技術者(第三種)、電気通信工事担任者、職業訓練指導員免許、測量士、建築設備士、消防設備士、建築仕上改修施工管理技術者、道路標識点検診断士、発破技士、火薬類取扱保安責任者、消防設備点検資格者、海上起重作業管理技士、基礎施工士、1 級エクステリアプランナー、ジェットグラウト技士、第一種冷媒フロン類取扱技術者、運動施設施工技士、排水設備工事責任技術者、配水管工技能者、金属屋根工事技士、認定ログビルダー、プレハブ建築マイスター、ウレタン断熱協会品質管理責任者、1級建築測量技能者、1級圧入施工技士




